Foto Pisciotta

PISCIOTTA

Soluções Inteligentes



Projetos


Conheça meus projetos

DIY - Faça você mesmo




Água da Chuva - Parte 2


Melhorias no sistema - Automatização

629 Acessos - 0 Curtidas - Dificuldade

postado 30 de Janeiro de 2018 - atualizado 05 de Abril de 2025

Autor: Alex Pisciotta


Após a experiência com a Versão um do projeto de captação de água da chuva, decidi investir mais tempo e fazer melhorias no sistema de captação e incluir bombeamento automático para a caixa d'água superior.


Versão 2

Caso você não tenha visto a versão 1 do projeto, visite o link abaixo para compreender a sequência.

Acesse aqui o artigo mostrando a versão 1 deste projeto.

O segundo método de captação da água foi desenvolvido por mim (também não é cópia de nenhum outro projeto existente) e utiliza uma conexão Y (derivação 45º) de PVC, na qual coloquei uma tela de nylon colada conforme o croqui apresentado. Essa tela possui algumas funções:

  • evitar que resíduos sólidos sejam levados para dentro do reservatório
  • impedir que insetos acessem o interior dos reservatórios e os utilizem como criadouro
  • escape do excesso de água (uma espécie de ladrão dos reservatórios de água)

A água vem da calha e entra nesse Y invertido, e encontra uma tela na diagonal, que leva qualquer resíduo sólido para o cano de descarte junto com um mínimo de água, enquanto a maior parte da água continua seu percurso na vertical, chegando a um redutor que possui tecido (pedaços de panos) em seu interior para conter resíduos menores que eventualmente passem pela primeira tela. Portanto a água passa por duas etapas de filtragem. Essa redução possui um tape (uma tampa) com um orifício no centro de onde sai uma mangueira que leva a água até o reservatório. Eu decidi deixar uma mangueira de 1" para facilitar a manutenção dos reservatórios, pois com uma mangueira flexível é fácil movimentar os tanques vazios.

Dessa forma acabei com os problemas de respingos de água na parede (que causam problemas no acabamento da casa no médio prazo) e já consigo captar uma boa quantidade de água para uso posterior. Veja agora os detalhes sobre o armazenamento dessa água.


O Armazenamento

Inicialmente adquiri dois recipientes de material de limpeza (conhecidos como tonéis ou bombonas), sendo um de 100 litros com boca larga e um de 200 litros com duas bocas estreitas com tampa rosqueável; assim eu poderia analisar os prós e contras de cada um. O custo/benefício do recipiente de 200l é muito maior do ponto de vista do armazenamento, porém o de 100l se mostrou muito bom para permitir a retirada de água utilizando um balde devido à boca larga - muito útil quando se deseja lavar o quintal. Então defini que a situação ideal é interligar diversos recipientes de 200l e ao menos um recipiente de 100l para facilitar o uso da água em caso de pane na futura bomba de água.

Com base no estudo de índice pluviométrico dos últimos anos em minha cidade eu pude verificar que o período de estiagem vai de abril a setembro, com pior resultado no mês de junho com 29,3mm de chuva, e que o pico pluviométrico é em dezembro com 244,6mm de chuva. Desse modo, observa-se que o mês de junho é o melhor para se executar a manutenção e limpeza do sistema, quando os tonéis estarão mais vazios. Para se definir a capacidade de armazenamento ideal, primeiro estimei meu consumo diário e multipliquei pelo período de estiagem. Também foi levado em consideração a área de telhado disponível para a captação primária.

  • Consumo diário:
    • Descarga: 3 pessoas x 4 vezes ao dia x 6 litros por descarga = 72 litros/dia
    • Irrigação: 1 litro x 14 árvores + 0,2 litros x 25 vazos = 19 litros / 2 (dia sim, dia não) = 9,5 litros/dia
  • Dias de estiagem (com acumulado mensal inferior a 70mm de chuva) = 180 dias
  • Capacidade de armazenamento ideal = (72 + 9,5)*180 = 14.670 litros
  • Quantidade de reservatórios = 14.670/220 litros = 67
  • Ou seja, INVIÁVEL!!!! R$4.690,00 investidos em tonéis!!! De jeito nenhum.

Então o raciocínio mudou para armazenar o máximo que meu telhado pode me proporcionar. Considerando que meu telhado possui área de 150m², e considerando o máximo índice pluviométrico da minha região em Dezembro com 245mm, posso calcular o máximo de água que posso coletar. Mas, por hora, me contento com os 2080 litros que estou armazenando em meus tonéis.

Outro ponto importante é: como interligar os reservatórios sem precisar realizar furos na base e ter o risco de vazamentos? Além disso, conexões na base dos tonéis iriam dificultar a manutenção futura (lavagem dos reservatórios, por exemplo). Assim, pensei, pelo mesmo princípio utilizado quando se necessita transferir gasolina de um tanque para outro, explicada pela equação de Bernoulli (que relaciona grandezas como pressão altura e velocidade dos fluidos em um sistema fechado), a interligação dos tanques através de mangueiras preenchidas por líquido faria a equalização dos níveis sem a necessidade de furar os tanques.

Se podemos equalizar a altura do volume de água entre dois recipientes quaisquer utilizando uma mangueira cheia de água, mesmo que o meio da mangueira esteja acima do nível máximo de qualquer dos recipientes, então certamente isso seria possível com mais de dois recipientes. Fiz então uma experiência com mangueiras e cotovelos 90°, e obtive sucesso. Fiz então um aparato hidráulico utilizando canos de PVC 3/4" para garantir agilidade no processo de equalização das alturas de líquido, como pode ser observado nas figuras abaixo.

A distância entre os T's foi tal que permitisse o posicionamento dos tonéis de água a 10cm uns dos outros para permitir o acesso para limpeza. Se os tonéis ficarem muito próximos, será impossível retirar o mato que certamente crescerá naquele espaço. A figura anterior mostra o detalhe da ponta de cada tubo vertical, para que fique apoiado no fundo dos tonéis sem interromper o fluxo de água.

Depois, o solo foi nivelado e os tonéis foram posicionados lado a lado com o sistema de equalização servindo de referência.

Por fim, o sistema de equalização foi inserido nos reservatórios, um pouco de água teve que ser colocado em cada tonel e depois houve a sucção do ar na parte superior do sistema de equalização. Com a remoção do ar, a pressão atmosférica empurra água para dentro do sistema de equalização, e o peso da coluna de água criada em cada uma das derivações faz com que haja o nivelamento em todas elas, até a remoção total do ar. Quando o ar foi retirado, houve a equalização rápida do nível de água de todos os reservatórios (foi possível ouvir o fluxo de água entre os recipientes). Não aparece nessa foto, mas depois preparei capas de tecido para evitar acúmulo de água na parte superior dos tonéis, evitando assim a proliferação de mosquitos, incluindo os temidos transmissores da Dengue. A boca dos reservatórios foi vedada com espuma, pois impede a entrada de insetos mas permite a passagem de ar enquanto o nível de água no reservatório sobre ou desce.



Bombeamento Elétrico

Eu preciso que o bombeamento ocorra na mesma tubulação de saída da caixa d'água. Por isso preciso de um sistema de controle que monitore o nível de água para que não haja falta de água nem transbordamento.

A figura abaixo mostra o sistema fixado na parede, com a bomba e o filtro e a válvula de retenção acoplados ao sistema. No momento que essa foto foi tirada a água dos reservatórios chegava à bomba com a utilização de uma mangueira de jardim, mas depois foi substituída por um encanamento 3/4.

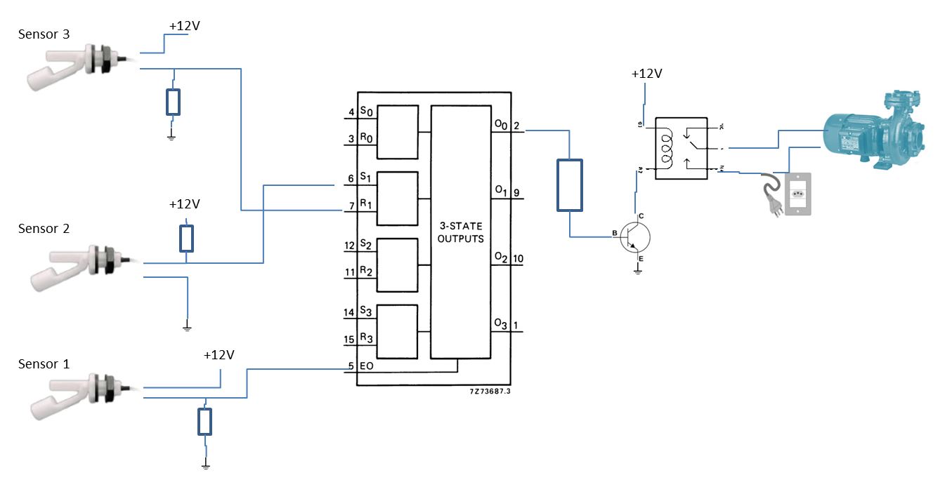
Eu estava lecionando Eletrônica Digital na faculdade Anhanguera da minha cidade e me senti na obrigação de desenvolver o circuito de controle utilizando apenas portas lógicas e latches. Pra quem não se lembra, um Latch é um circuito integrado com a mesma função de um Flip-Flop mas que funciona sem a necessidade de um sinal de Clock para sincronizar suas comutações. Você imagina o motivo de ter que utilizar um Latch? A resposta é que para o funcionamento do controlador, se espera que haja uma condição para iniciar a transferência de água para a caixa, e essa transferência deve se encerrar apenas quando for atingido o limite de água, quando a bomba seria desligada e, do mesmo modo, a bomba permaneceria desligada até que o nível mínimo fosse novamente atingido. Percebeu que a região intermediária da caixa d'água (entre o mínimo e o máximo) precisa permanecer com a bomba ligada SOMENTE SE ela já estiver ligada anteriormente (caixa enchendo) e precisa manter a bomba desligada se ela já estiver desligada anteriormente (caixa esvaziando)? Isso é chamado de Histerese. Então eu preciso de um circuito de memorize o estado anterior da saída até que uma certa condição a faça ser alterada, e um circuito com portas lógicas (combinacional) simples não consegue armazenar uma condição em memória (simplesmente porque não existe memória em um circuito combinacional puro). Então o uso do Latch introduz a condição de memorização da qual preciso, sem a necessidade de empregar sistema microcontrolados para gravar resultados em memórias caras. Abaixo se observa a tabela verdade do circuito controlador necessário:

Simplificando a tabela com a condições mínimas necessárias, obtive a próxima tabela:

Comecei pesquisando quais os Latches comerciais, e encontrei o HEF4043B, um CI com 4 Latch R/S com saídas 3-state. Fiz então uma comparação entre as duas tabelas verdade e pude verificar que se eu considerar que o sensor 1 fará a habilitação do circuito em EO (pois se não houver água armazenada nos reservatórios inferiores, não se deve acionar a bomba), e se eu inverter o sinal do Sensor 2, obterei exatamente o que preciso para o controle da minha bomba elétrica. E só me custou R$4,50 na Loja do Mário em Taubaté.

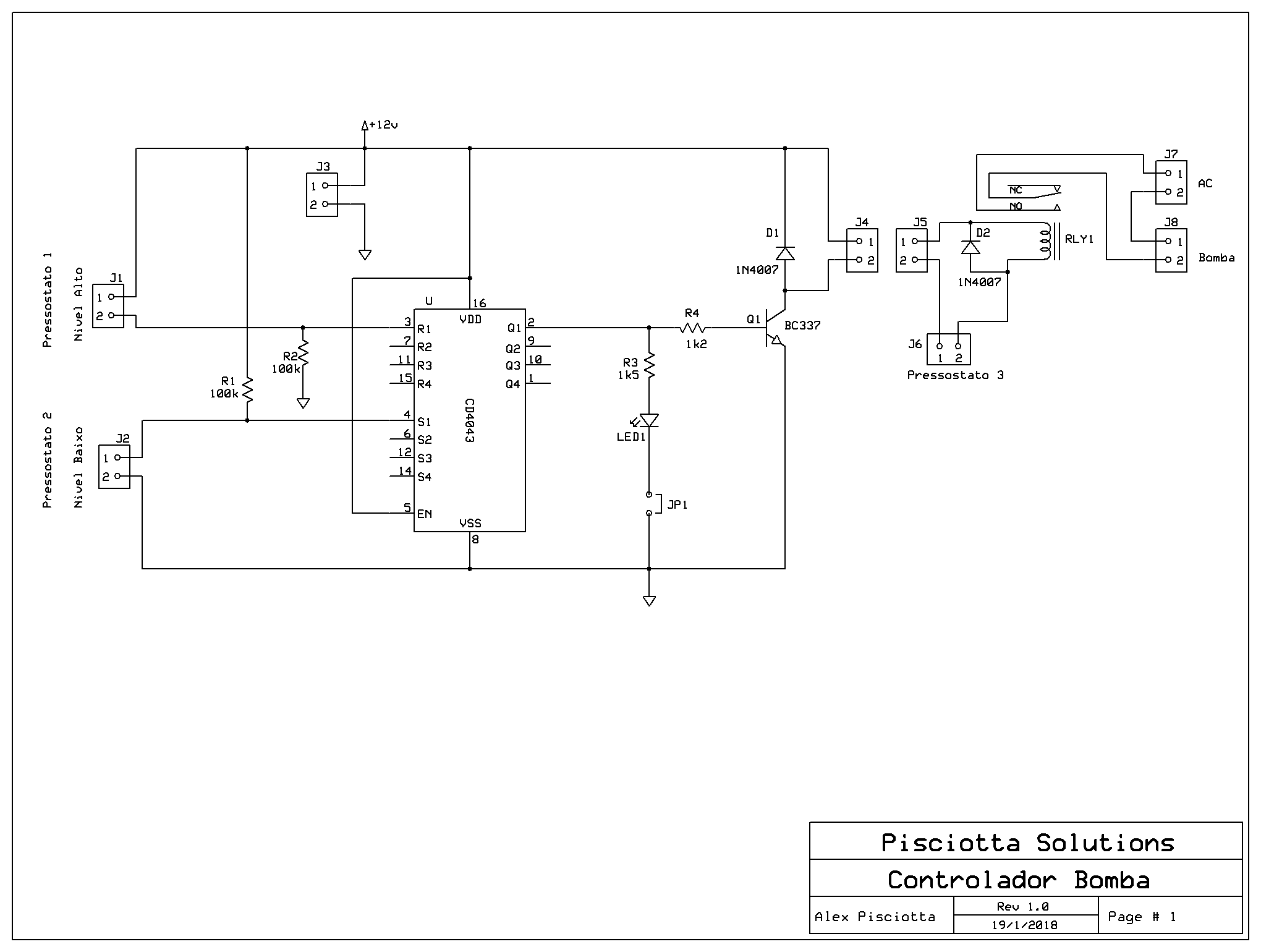
E então o circuito controlador feito totalmente com lógica digital é exibido na figura abaixo. Note que a inversão do sinal do Sensor 2 é obtida com a simples inversão do resistor de pull-down para pull-up.

Podem estar me perguntando: Por quê não controlar com um Arduino? Eu pensei em controlar com um microcontrolador, mas foi um desafio próprio fazer um circuito digital, e como a tarefa sempre será igual, não preciso de algo programável.

Esse circuito ficou guardado por um tempo, pois eu não tinha uma bomba elétrica funcional (até havia ganhado uma de meu cunhado, mas apesar de o motor estar funcionando, a bomba estava muito oxidada e não funcionava). Comprei em outubro de 2017 uma bomba periférica com capacidade de bombear a até 22m de altura, além de um filtro para remover as impurezas da água. Fiz os suportes e o encanamento necessário e já estou aproveitando a água da chuva. Estou construindo o sistema de controle da bomba para deixá-la automática. Já comprei os componentes eletrônicos, e estou trabalhando para instalar os sensores de nível. Não quero fazer furos na minha caixa d'água ou nos tonéis, por isso vou utilizar pressostados retirados de máquinas de lavar, mas tive vazamento no aparato que eu montei inicialmente.

Um pressostato é uma peça que possui uma membrana que empurra um contato elétrico quando uma certa pressão é atingida. Geralmente os pressostatos possuem uma regulagem para acionar o contato elétrico na pressão desejada. Com esse dispositivo, somente uma mangueira fica em contato com a água, e conforme o nível vai subindo, vai comprimindo o ar dentro dessa mangueira, aumentando a pressão, até que o contato elétrico seja fechado. Dessa forma, não exponho a parte eletrônica à umidade presente no interior dos reservatórios e nem preciso fazer furos nas paredes da caixa.

Primeiro fiz o teste do circuito de controle em matriz de contatos utilizando duas chaves momentâneas para simular os sensores de nível, e o resultado foi positivo, como pode ser observado no vídeo que gravei com a ajuda do meu filho. O botão azul representa o sensor de nível baixo, enquanto o botão vermelho representa o sensor de nível máximo, e ao pressionar cada um desses botões simula-se a água atingindo aquele nível. O LED verde representa o acionamento da bomba d'água.



Após essa simulação, foi montado o dispositivo com dois pressostatos para monitorar o nível da água na caixa. Trata-se de uma câmara feita à partir de uma garrafa plástica com o fundo aberto, e em sua tampa foi colado um tubo, do qual derivam duas mangueiras que são conectadas aos dois pressostatos. O conjunto é mantido no fundo da caixa d'água através de um pequeno bloco maciço de concreto. À medida que a água vai subindo, o ar dentro dessa garrafa é pressionado, conduzindo tal pressão pelas mangueiras até os pressostatos que ficam do lado de fora da caixa. Desse modo, não há exposição dos contatos elétricos à umidade presente no interior da caixa, aumentando a vida útil e a confiabilidade do meu sistema. Depois os pressostatos foram regulados: um para nível baixo (o menor nível admitido para então ligar a bomba) e o outro para o nível máximo (aonde se deve desligar a bomba). Importante observar que os pressostatos possuem histerese, um fenômeno que faz com que a pressão de ativação dos contatos não seja a mesma do desligamento desses mesmos contatos.

Um par trançado de cabos foi instalado para levar a energia de 12V proveniente do transistor até o relé localizado próximo à bomba elétrica. Lá, antes de ser aplicado ao relê de acionamento, passa por um terceiro pressostato que só fecha seus contatos em caso de existência de água nos reservatórios. Dessa forma, só se ativa a bomba d'água quando existe a necessidade sinalizada pelo controlador da caixa superior E existe água no reservatório inferior. Não faria sentido ligar uma bomba se não houvesse água no reservatório inferior. O circuito eletrônico montado é exibido na figura abaixo:

*Nota: O par trançado que ficou exposto ao tempo teve sua isolação danificada pelo sol e oxidou devido à chuva, e necessitou ser trocado por um cabo de antena, pois esse tipo de cabo é preparado para ficar exposto ao tempo.

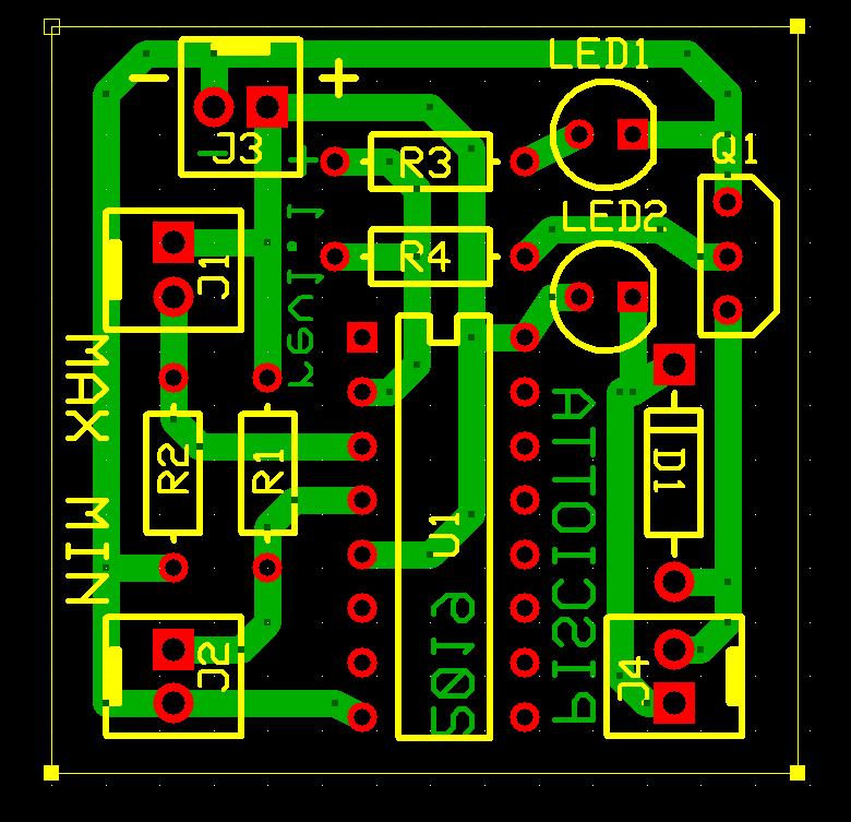
Foi confeccionada a placa de circuito impresso conforme o projeto abaixo. A placa de relè foi montada em PCB matriz padrão, e também é exibida nas figuras abaixo. O sistema foi instalado e os testes indicaram sucesso.

Ao ser energizado, o circuito verifica a condição dos pressostatos que, de acordo com o nível da água, indicam se a bomba precisa ser ligada. A bomba permanece acionada até que o nível de água chegue ao máximo, quando a bomba é desligada, e assim permanece até que o nível fique abaixo do nível mínimo estipulado.


Atualização

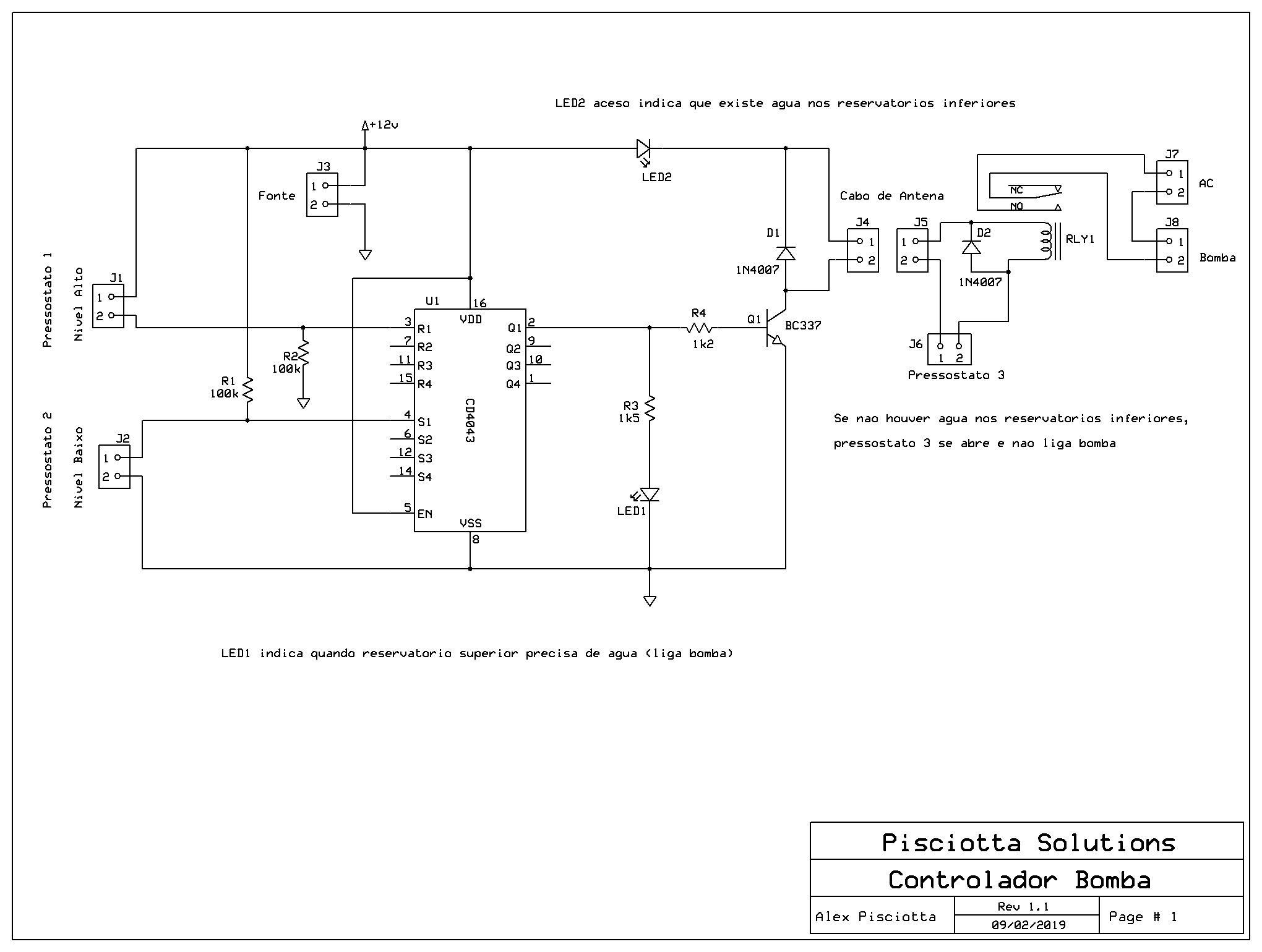
Em janeiro de 2019 foi modificado o circuito de comando da bomba para acrescentar mais um LED indicador para saber quando não existe água nos reservatórios inferiores. O LED fica em série com o relé, e quando existe água, o pressostato permite o relé se energizar, permitindo passagem da corrente elétrica, acendendo o LED. Caso o LED verde esteja apagado, significa que o relé não foi energizado, indicando que não existe água nos reservatórios inferiores OU existe algum defeito no sistema inferior, facilitando o diagnóstico. O novo esquema elétrico, PCB e fotos são mostrados a seguir.

Na minha placa eu fiz apenas uma adaptação, pois percebi que não era necessário fazer outra placa do zero. Mas fica registrada aqui a atualização do circuito caso resolva montar uma nova placa.

Além dessa mudança, finalizei o dispositivo mecânico para permanecer com o registro da boia da caixa d'água aberto, permitindo o sobe e desce do nível de água da chuva, e garantindo que a entrada de água da rua aconteça apenas quando o nível baixar do limite mínimo. Dessa forma posso dizer que agora o sistema está funcionando completamente automático.

O dispositivo consiste em uma articulação de madeira com a boia em uma das extremidades, a outra extremidade acoplada no braço da boia original, e um conjunto de molas para deixar o braço da válvula sempre fechado. As fotos a seguir mostram seu funcionamento.

Durante os anos de uso do sistema, ocorreu a queima do Circuito Integrado controlador por duas vezes, após tempestades com raios. A parte boa é que o CI é muito barato, e a sua substituição é simples, sem necessidade de programação nem nada do tipo. Outro problema que aconteceu foi um vazamento na câmara de ar dos pressostatos, responsáveis por determinar o nível da caixa dágua superior. Houve um incidente, certa vez, no qual foi bombeada água acima da capacidade de armazenamento superior, causando transbordo e precisei enxugar a laje (rsrs).

Por esse motivo, e também para melhorar a estética dos captadores de água, em 2022 o sistema automático foi desativado para a reforma, dando lugar à versão 3 do projeto, que será apresentado em outro artigo.



Até a próxima!